Smart Vehicle Allocation Platform

ENTERPRISE WORKFLOW TRANSFORMATION ACROSS CORPORATE – DEALER ECOSYSTEM
During a platform migration initiative, early discovery revealed structural misalignment between corporate allocation logic and dealer demand workflows.
The intervention evolved into a systems-level redesign focused on eliminating operational friction, improving allocation transparency, and strengthening end-to-end coordination.

Role – UX Strategy Lead
Duration – 12 Weeks
Context – Enterprise Modernisation

My Contributions​

UX Lead
Workshop Facilitation
User Research
Product Strategy
Interaction Design
Prototype

Business & Workflow Misalignment

The friction was not visual inconsistency – it was systemic fragmentation.
Corporate production planning operated in isolation from dealer ordering realities. Allocation visibility was limited. Validation cycles were delayed. Regional deviations required manual reconciliation.

These structural gaps resulted in:

  • Reduced allocation transparency
  • Increased manual coordination
  • Slower decision cycles
  • Inconsistent dealer experience

Research-Led System Diagnosis

A cross-functional discovery process was initiated to surface operational friction across the allocation lifecycle.

Activities included:

  • Stakeholder workshops (Corporate, Regional, Dealer)
  • Allocation data flow mapping
  • Order validation journey analysis
  • Pain-point clustering across roles

The objective was to move beyond surface symptoms and diagnose structural inefficiencies.

 

Core Systemic Gaps

Allocation Visibility Gap

Corporate teams lacked real-time insight into dealer-level demand variance, leading to reactive decision-making.

Order Validation Delays

Manual validation cycles increased turnaround time and introduced deviation errors.

Regional Fragmentation

Inconsistent allocation logic across regions created misalignment in forecasting and execution.

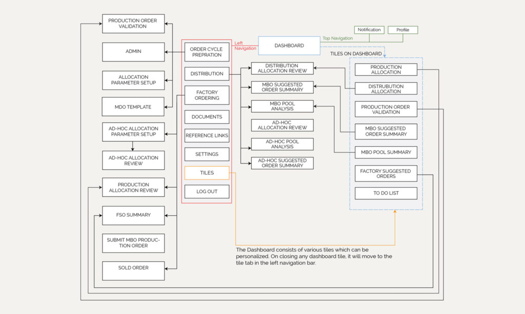
Unified Allocation Architecture

Corporate App-Map
Corporate App Map
Dealer App-Map
Rather than redesigning interfaces in isolation, a unified allocation framework was defined to align corporate production logic with dealer demand forecasting. The platform architecture consolidated allocation planning, order validation, deviation monitoring, and reporting into a coherent operational system.

Enterprise-Scale Design System

A modular, role-based design system was developed to ensure consistency across corporate and dealer touchpoints while enabling scalable expansion.

System foundations included:

  • Role-specific dashboards
  • Modular analytics components
  • Unified data visualization standards
  • Component-driven architecture

Operational Impact

The redesigned allocation platform strengthened visibility across production cycles, reduced ambiguity in decision-making, and improved coordination between corporate and dealer networks.

Outcome areas:

  • Improved allocation transparency
  • Reduced manual reconciliation
  • Accelerated validation workflows
  • Stronger executive reporting capability